电缆规格型号一览表,电缆规格型号有哪些
日期:2023-03-17 人气:5
电缆规格型号一览表,电缆规格型号有哪些
“电线”和“电缆”的区别是什么?可能有不少电气人员都认为电线和电缆不都一样么!小编在现实生活中也经常听到身边的人把所有的电力用线统称为电线,其中电力电缆也被统一化了,其实严格上来讲,这是不正确的。电缆和电线在尺寸、结构、用途、特性上都存在很多的差别,所以不能把两者混为一谈。今天小编就给大家分享电线电缆规格型号相关知识,希望对大家有一定的帮助!
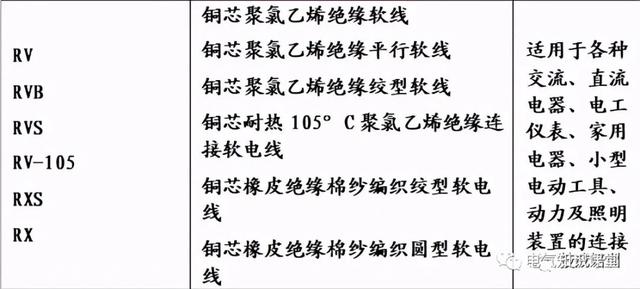
(1)电线和电缆如何区分? (2)电缆有哪些类别和特征? (3)电缆的型号代码有哪些? (4)不同的电缆,有哪些不一样的作用? (5)电力电缆铠装和外护套数字是什么? (6)电线电缆应用于哪些地方? (7)电线电缆产品有哪些? (8)电线电缆规格型号都有哪些? (9)电线电缆规格表示法是什么含义? 了解更多电气方面的知识: 配电房、配电箱、临时用电、电气线路常见用电隐患排查,很详尽 一文搞懂:线电压、相电压、相电流和线电流的区别 电工电气基本知识:总配电箱到分配电箱的接法 什么是电压并列与电压切换? 电器与电气的区别,你搞混了吗? 干货!配电间、配变电所、配电室、弱电间防火措施汇总 电工电气基础知识:强电跟弱电怎么区分?用最直白方式告诉你 电阻、电感、电容的诞生过程!你晓得吗? 电线电缆载流量、电压降速查表 相电压、线电压、相电流、线电流的区别和联系!很多人都搞混乱了
您的观点
